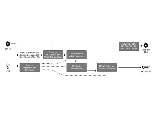
Převádí SDI signál na HDMI výstup včetně embedovaného zvuku. Dovoluje použít velkoplošné televizory a projektory namísto dedikovaných náhledových monitorů. Díky tomuto modulu budete moci připojit SDI techniku k některému z nepřeberné nabídky HDMI zobrazovačů! Pro instalaci do racků…
Převádí SDI signál na HDMI výstup včetně embedovaného zvuku. Dovoluje použít velkoplošné televizory a projektory namísto dedikovaných náhledových monitorů. Díky tomuto modulu budete moci připojit SDI techniku k některému z nepřeberné nabídky HDMI zobrazovačů! Pro instalaci do racků standardu OpenGear.

Otevřená architektura
Převodníky řady Blackmagic OpenGear Converter jsou plně kompatibilní se standardem OpenGear. OpenGear je otevřený televizní standard pro konverzní a další techniku určenou pro montáž do přístrojových skříní. Moduly Blackmagic OpenGear Converter jsou plně kompatibilní s OpenGear rámy výšky 2U pro 20 karet. Moduly i montážní hardware tohoto standardu vyrábí značné množství společností, přičemž všechny výrobky lze dle libosti kombinovat. Karty OpenGear lze instalovat za provozu a ovládat i monitorovat je pomocí javové aplikace DashBoard pro systémy Windows, Mac OS X a Linux.
Bohatá nabídka modelů
Karty Blackmagic OpenGear Converter se vyrábějí v řadě verzí lišících se převodními funkcemi, všechny ovšem spojuje implementace nejnovějších technologií a nízká cena. Moduly OpenGear Converter přinášejí – díky použití otevřeného standardu – uživatelskou svobodu a nízké náklady, a také snadnou, centralizovanou obsluhu prostřednictvím aplikace OpenGear DashBoard. Vyberte si některý z modelů podporujících analogové video, HDMI, audio, optické připojení nebo generování synchronizačního signálu; každý jednotlivý druh konverze je realizován jednou kartou. Všechny modely podporují 3 Gb/s SDI technologii a automaticky přepínají mezi SD, HD a 3 Gb/s HD-SDI formáty. AES/EBU vstupy disponují převodníky vzorkovací frekvence, veškerá audio rozhraní lze navíc přepínat mezi digitálními AES/EBU a analogovými pracovními režimy.
Vysoká kvalita
Modely v řadě Blackmagic OpenGear Converter byly vyrobeny v souladu s nejvyššími kvalitativními standardy pro minimální šum a nízký SDI jitter. Díky tomu můžete používat kabely s maximální povolenou délkou bez degradace kvality signálu.
Jednoduchá obsluha
Veškeré karty nabízené v modelové řadě Blackmagic OpenGear Converter jsou kompatibilní s normou 3 Gb/s SDI, a jsou proto použitelné s většinou audiovizuální techniky na trhu. Podporu nových formátů implementovaných výrobcem lze aktulizovat prostřednictvím USB rozhraní. Převodníky můžete konfigurovat pomocí miniaturních přepínačů, aplikace DashBoard nebo pomocí USB a programu Blackmagic Design Converter Utility. Tedy třemi naprosto nezávislými způsoby!
